欢迎来到郑州大学第五附属医院党群工作页面!
加入收藏|内部OA|返回医院首页

郑州大学第五附属医院党群工作

进入适老模式

行风建设

首页>党群工作>行风建设

民主评议医院行风工作专题报道之二

发布时间:2010/9/10文字调整

我院开展民主评议医院行风工作的实施步骤、

评议主要内容及责任分工

一、   实施步骤

主要包括三个阶段:

  (一)动员准备阶段:5月20日——7月20日

1、动员部署。利用院务会、支部书记例会、科主任和护士长例会以及科室政治学习等多种形式进行宣传发动,动员部署。

2、学习提高。组织干部职工学习有关行风建设方面的一系列文件精神,进一步提高认识,积极主动的参与到活动中来。

3、自查自纠。全院各科室要认真对照评议内容,查摆存在问题和不足,通过各种渠道征求到的意见和建议,及时反馈各科室和部门进行整改。各科室要将自查自纠情况以书面形式上报医院评议办公室。

(二)评议阶段:7月21日——10月31日

这个阶段是此次行风评议的关键性环节,要重点落实八个方面的工作:

1.广泛征求意见建议。

这项工作由医风办牵头,医务科、护理部、门办、防治科参与,各支部、临床科室做好配合。

2.督导检查、整改提高。

这项工作由医风办牵头,医务科、护理部、计财科(物价办)、门办、防治科参与,各支部做好组织协调,各科室抓好落实。

3.做好患者电话回访。

这项工作由医务科、纪委办组织协调,各临床科室在努力提高医疗服务质量、做好出院患者回访的基础上,并按时准确提供出院患者病例信息,病案室具体负责收集整理相关信息资料,向省纠风办调查组及时准确提供患者病例电话,信息科配合做好系统的相关技术性工作。

4.走访区、街政府、辖区居民,征求意见。

这项工作由医风办牵头,市场部、防治科参与。

5.组织好网上行风评议。

这项工作由党办、纪委办牵头,团委、工会参与配合,组织动员干部职工积极参与评议工作。

6.做好行风评议宣传,总结及信息报道等工作。

这项工作由纪委办牵头,党办、团委参与。

7.做好与省纠风办、省卫生厅、新闻媒体的联系。

这项工作由医风办、党办牵头,医风办、劳人科、多经办、市场部等部门参与。

8.机关、后勤、多集经等支部,围绕“以病人为中心”服务临床的宗旨,积极转变作风,服务临床,千方百计为临床排忧解难,继续开展好导医咨询、上门服务等活动。

(三)总结阶段:11月1日——11月30日

按要求做好评议工作相关资料的收集、整理、上报工作,并对评议工作进行总结表彰,总结行风建设经验,建立行风建设长效机制。

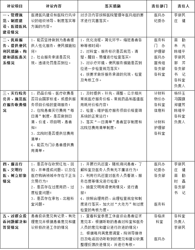
二、评议主要内容和责任分工



行风评议办公室

Baidu
map